Overview
Oliver Space, a fast-growing furniture startup, aims to revolutionize furniture delivery by promising delivery within a week. This ambitious promise revealed the complexity of the logistics operations, highlighting the need for a more efficient internal tools system to support company growth and operational efficiency.
Objective
Our goal was to redesign a more holistic internal tools system for our cross functional team members. In the thick of expansion various functions were creating impressively intricate pseudo-tools to serve their needs (mainly Google Sheets) and cross-checking the same information on a variety of applications to get their jobs done as accurately as possible.
With Oliver Space moving full steam ahead and opening new markets in different regions of the US, the Delivery app was in crucial need of an upgrade to support such complexity and growth.
High level goals:
Streamline the number of apps cross functional team uses
Centralize information
Create a source of truth
My role and cross-collaboration partners
I am leading the design research, strategy and execution of the “Perfect Delivery”, partnering closely with product, operations and engineering. I am responsible for setting the design vision and direction; raising the visual, interaction and design quality; and inviting a team of cross functional stakeholders to join me in the design process to make an all-around great product.
Understanding the current ecosystem
User Research: shadowing and observing
Research and early insights in the field by shadowing delivery team's entire workflow
Touring warehouse and delivery riding-along with drivers to understand the process
Interviewing and observing firsthand users of the apps
The current delivery app did not scale with business growth and customer demand
The current app served the users' needs at the beginning of the startup's journey. A time when there were only a few deliveries a day and the delivery teams could call the Customer Experience (CX) and Warehouse teams to give updates on certain items delivered or picked up, or any issues that may have transpired unexpectedly.
However, with several delivery truck teams handling about five deliveries per day in three different cities across the country, the app's features were not scalable and teams' processes were not sustainable. This caused several "break points" in the delivery process.
The app experience was also optimized for a tablet, which we observed that none of the delivery teams were using because it was too clunky to carry around while performing manual labor. Instead, they were pulling up the app on their own personal mobile devices, which did not render well.
Whiteboarding our ecosystem and getting a present-day diagnosis
Untangling a web with affinity mapping
Right after user observation and research, we went to the drawing board to hash out and better understand what we just learned while it was still fresh. We were looking at unsustainable chaos.
Affinity mapping to synthesize research
Our key insights from synthesizing research findings
Users have too many documents and apps to reference in order to make decisions
Information falls through the cracks due to poor communication between the Delivery x Warehouse x Customer Service teams, which causes inefficiencies
Delivery team come up with their own hacks and work-arounds because capabilities within the app is too limited
The takeaway
Our internal app for logistics are no longer serving our users, i.e., the delivery team, because it does not fit their workflow and tasks throughout the day. They have hacks and work-arounds that occur outside of the app in order for them to complete their jobs.
Additionally, whenever there is an issue or inconsistent item or logistics information, delivery team members reach out to a cross-functional team member (normally CX) who could be helpful. However, when these conversations and remedies happen they aren't documented. Crucial information meant for all relevant teams suddenly becomes exclusive, and thus inadvertently undisclosed to other parties, creating communication gaps. This causes a snowball effect of unknowns or misunderstandings of delivery success, item inventory, the reason for customer dissatisfaction, etc.
Digging into data to gain a deeper understanding of inefficiencies
I partnered with our product manager and learned about bottlenecks and roadblocks occurring throughout the ecosystem. A couple of months earlier the company took a pulse of how much BAU time was going towards which initiatives, focusing in on CX and Warehouse.
I partnered with our product manager and learned about bottlenecks and roadblocks occurring throughout the ecosystem. A couple of months earlier the company took a pulse of how much BAU time was going towards which initiatives, focusing in on CX and Warehouse.
-Rescheduling a delivery: 22.20% of overall BAU time spent
-Return of item(s): 6.17% of overall BAU time spent
-Replacement of (items): 22.20% of overall BAU time spent
-Managing returns: 10% of overall BAU time spent
The time and energy spent evaluating, undoing and/or investigating delivery situations was having a material impact on the business bottom line with BAU hours going into overtime. This information fell in-line with what we had observed during our user research with delivery team.
Defining the Design Problem
How can we untangle and create a streamlined process for the delivery team?
Primary questions that informed my design strategy:
What environmental context need to be considered? I felt that this was important because these are not average users of apps who are sitting on the couch or at a desk; they are out-and-about doing manual labor while interacting with the app.
What is the user's current workflow? How can we design an experience that supports it?
What are the common delivery issues and how can the app accommodate these snags?
We needed to gain a better understanding of the that things go wrong in the core flow (deliver items, pickup items, complete) because these are the instances that create gaps in communication
What are they?
Why do they happen?
What are some solutions?
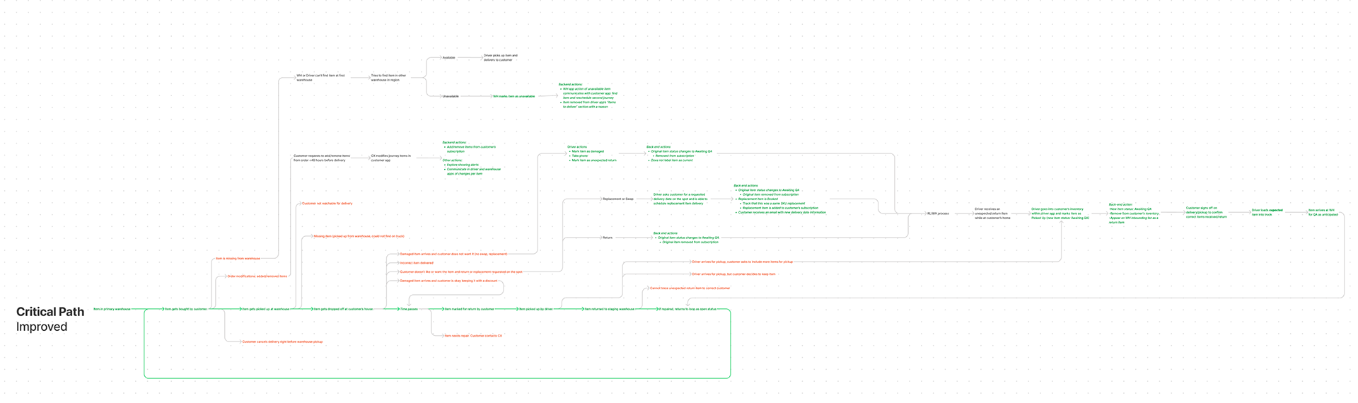
Decision tree. The farthest to the left is the happy path of a perfect delivery without any issues. The other use cases are situations with instances in red, which is when things can go wrong during a delivery.
Reframing the problem
As the final team member in the end-to-end furniture delivery process, the Delivery team carries the most pressure to ensure quality customer satisfaction but are left with their hands tied if things deviate from a clean and simple delivery (or pickup of return items).
How can the design empower Delivery in such a way that it would have a "trickle-up" effect for the entire company?
Our solution proposal was to give the delivery team more agency within the Delivery App, empowering them to solve or relay customer or delivery-related issues.
Design hypothesis
If the app empowered the delivery team to have more agency to solve common delivery issues on the spot, then it will reduce time spent by CX and Warehouse teams to retroactively remedy delivery issues that had happened earlier that day.
So, how could things can go right after they've gone wrong?
Decision tree with solutions after things go wrong during a delivery
I explored potential solutions involving design improvements and processes implementation to get the delivery experience back on track after things don't go exactly as planned.
Delivery pain points that originate during the en-route delivery process can be mitigated by adding features within the Delivery App to either capture-and-communicate or resolve these issues altogether
Feature improvements would include:
-Delivery person to confirm delivery/pickup of item(s)
-Delivery person to take picture of item delivered/picked up and any damages
-Ability to assign issues to items and submit to system
-Ability to add extra notes if necessary and submit to system
-If customer returns an item on the spot, ability to mark it as such, capture data and submit to system
Streamlining the core flow
Wireframing early ideation. What is the intuitive workflow that delivery teams have established for themselves and how can the app support that workflow?
I explored what a streamlined UX would feel like by emulating and incorporating the work-arounds the Delivery teams were doing outside of the app in order to complete their tasks. By doing so, I wanted to create a more guiding experience that focused the user to action on one task at a time: first deliver and confirm, then pickup and confirm any scheduled return items. If the customer has unexpected items to return, input it and state the reason. This data would be available for other teams (CX and Warehouse) who are affected by the Delivery team's day-to-day.
Wireframes and interactions exploration
Driver app: Mid-fidelity wireframes of Critical Flow
Final designs for Critical Flow
User Testing
Individual in-depth user testing with prepared script and tasks
Users and stakeholders
Usability testing: leveraging cross functional team members and their proximity to users (delivery and warehouse) to conduct user testing and gather feedback
A/B Testing
Remote user testing with other internal team members
Expected Impact
Delivery team experience
Less frequent outreach to CX to resolve delivery-related issues
Added time to take photos and input any issues. Capturing this information and relaying it back to other teams is worth the possibility of incurring possible overtime; need to monitor time allocation after task and processes improvements
Effective async communication with CX and Warehouse associates when related to returns, replacements and unexpected returns (current bottlenecks and roadblocks, especially for further company scaling into other regions)
Richer understanding of customers’ item preferences, consistently defective inventory items, etc.
Warehouse team experience
Accurate inventory management of incoming and outgoing items
Unexpected items will be expected and accounted for
Creating foundation processes for upcoming inventory initiatives
CX team experience
Eliminate the task of reviewing delivery app at EOD to ascertain that information is consistent with customer details information
Significantly reduce back-and-forth communication with drivers over Slack. And if CX needs contextual information, they can find information they need in the (new) Driver App
Reduced BAU time spent on returns and replacements that will be semi-automated and eventually automated in the further future
Overall business impact
A system that can support scale and growth of these delivery and inventory challenges
Remove bottlenecks and improve efficiency and effectiveness of the item journey
Customer retention: Greater customer satisfaction = repeat customer
Customer acquisition: Word-of-mouth from repeat customer to potential customers